
TC8:負責制定車載以太網 ECU 測試要求,定義基于這些要求的車載以太網中所有 ECUs 的測試規范。還負責定義測試過程,支持可執行 ECU 測試的實驗室的建立,定期審核測試規范,以提高車載以太網 ECU 和網絡的通信質量
TC11:主要制定交換機半導體測試規范,以確定產品是否符合開放規范或相關要求中定義的規范
互操作性測試:檢驗不同制造商的設備是否能無縫通信。比如,驗證車載以太網 PHY(通常也稱為收發器)的可靠性,檢查 PHY 能否在給定的有限時間內建立穩定的鏈路,也用于車載以太網 PHY 的診斷,如信號質量指數(SQI)和線束故障的檢測。
物理媒介附加測試:確保物理層連接的可靠性與標準一致性,主要評估車載以太網的電氣特性,測試內容包括傳輸衰落、傳輸失真、傳輸時鐘抖動、傳輸功率譜密度、傳輸時鐘頻率等
交換機測試:驗證交換功能的正確性,包括幀轉發和過濾規則等。例如,測試通用功能(數據幀正常轉發、端口鏡像等)、地址解析功能(地址學習、地址老化時間等)、虛擬局域網功能(TPID 以太類型字段自由配置功能等)等
VLAN 測試:確保 VLAN 劃分和管理符合標準,增強網絡安全和效率
高層協議測試:包括 TCP/IP 測試,確保傳輸控制協議 / 互聯網協議棧的正確實施;SOME/IP 測試,針對 Service - Oriented Middleware over IP 的測試,重點在于服務發現、數據交換的準確性與效率
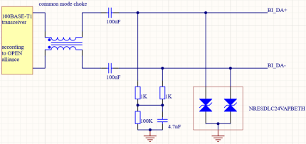
針對車載以太網的深回掃車規級ESD
可滿足空氣±30KV,接觸±30KV放電等級。
符合開放技術聯盟 100/1000 BASE-T1 標準,采用小型 SOT23 表面貼裝塑料封裝,旨在保護兩條車載網絡總線線路免受 ESD 和其他瞬態事件的損壞
| 
 VR  | 
 IR  | 
 VT  | 
 CD  | 
 ESD  | 
| 
 24V  | 
 100nA  | 
 140  | 
 2PF  | 
 30kv  | 
