
新能源車載以太網保護

隨著新能源汽車技術的日新月異,傳統工業的以太網的技術也被大量用于汽車行業,汽車以太網它為汽車行業提供了拓撲靈活性、高帶寬和抗干擾通信,為了智能網聯汽車發展的必然趨勢,2016 年IEEE 標準化對對以太網聯盟委員會開發的汽車以太網系統 100BASE-T1 和 1000BASE-T1,以滿足汽車應用的特定要求,尤其是在電磁干擾 (EMI) 和電磁兼容性 (EMC) 方面,2020 年,該系統支持多點總線拓撲。
 
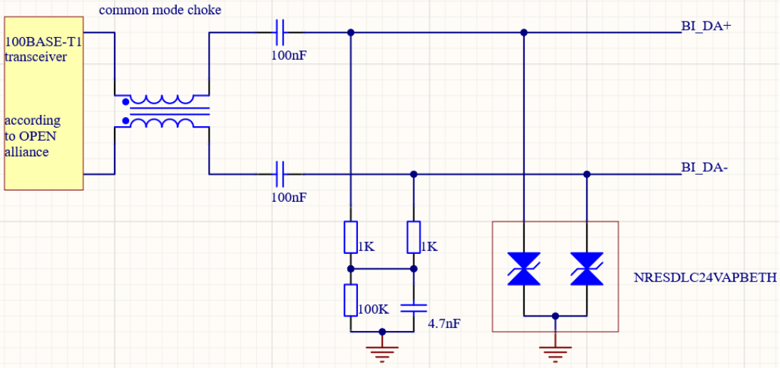
新能源汽車中,數百米長的電纜連接著多個管理各種功能的控制單元(ECU)。電纜通常捆綁在一起形成線束,這就大大增加了出現EMI相關問題的可能性。在最壞的情況下UTP電纜中的 EMI電壓振幅可高達100 V,因此以太網網絡必須足夠穩定,能夠承受這些峰值。
| 
 項目  | 
 工業計算機以太網  | 
 汽車以太網  | 
| 
 10Base-T1/100BASE-T1/1000BASE-T1  | 
 屏蔽單雙絞線  | 
 非屏蔽單雙絞線連接物理層接口  | 
| 
 電纜  | 
 粗  | 
 更小、更輕  | 
| 
 保護電路  | 
 簡單  | 
 共模抑制  | 
| 
 靜電ESD帶入PHY  | 
 不量化  | 
 測試量化靜電放電  | 
| 
 Layout布線  | 
 簡單  | 
 稍復雜  | 
| 
 靜電15KV 鉗位VC  | 
 取決于PHY芯片的能力  | 
 小于100V  | 
設計參考電路
 
NRESDLC24VAPBETH Electrical Characteristics
TA=25°C unless otherwise specified
| 
 Parameter  | 
 Conditions  | 
 Min  | 
 Typ  | 
 Max  | 
 Units  | 
|
| 
 VRWM  | 
 Reverse Working Peak Voltage  | 
 -  | 
 
  | 
 
  | 
 24.0  | 
 V  | 
| 
 IR  | 
 Reverse Current  | 
 VRWM = 24V  | 
 
  | 
 
  | 
 0.1  | 
 μA  | 
| 
 Vt1  | 
 trigger voltage  | 
 tP=0.2/100ns(TLP)  | 
 100  | 
 140  | 
 
  | 
 V  | 
| 
 Vh  | 
 holding voltage  | 
 tP=0.2/100ns(TLP)  | 
 28  | 
 
  | 
 
  | 
 V  | 
| 
 Rdyn  | 
 dynamic resistance  | 
 I(TLP(0.2/100ns)=40 A  | 
 
  | 
 0.6  | 
 
  | 
 Ω  | 
| 
 CD  | 
 Diode Capacitance  | 
 VR = 0V, f = 1MHz  | 
 
  | 
 
  | 
 2  | 
 pF  | 
SOT-23 Package Outline & Dimensions